還展示了下一代開源項目 AutoMQ 如何借助云原生設計,解決 Kafka 在成本、擴展性與運維方面的痛點,為實時數據流架構提供全新視角。
1Kafka:數據運營與數據分析之間的橋梁
我已經使用 Apache Kafka 多年,并且非常喜歡這個工具。作為一名數據工程師,我主要將它用作連接數據運營端與數據分析端的橋梁。憑借優雅的設計和強大的功能,Kafka 長期以來一直是流處理領域的標桿。

Kafka 扮演著連接數據運營端與數據分析端的橋梁角色。
自問世以來,Kafka 就憑借獨特的分布式日志抽象,塑造了現代流處理架構。它不僅為實時數據流處理提供了無可比擬的能力,還圍繞自身構建了完整的生態系統。
Kafka 的成功源于其核心優勢:能夠大規模地實現高吞吐量與低延遲處理。這一特性使其成為各類規模企業的可靠選擇,并最終確立了其在流處理領域的行業標準地位。
但 Kafka 的發展之路并非一帆風順。它的成本可能急劇攀升,而在流量高峰時段進行分區重分配等運維難題,更是令人頭疼不已。
我至今還記得在沃爾瑪工作時的經歷:曾花費數小時排查一次恰逢流量高峰發生的分區重分配問題,那次經歷幾乎讓我心力交瘁。
盡管成本居高不下,Kafka 在流處理領域的主導地位依然穩固。在如今云優先的大環境下,一個多年前基于本地磁盤存儲設計的系統,至今仍是眾多企業的核心支撐,這著實令人意外。
深入研究后我發現,背后的原因并非 Kafka “完美無缺”,而是長期以來缺乏合適的替代方案。其最大的賣點 —— 速度、持久性與可靠性,至今仍具有重要價值。
但只要使用過 Kafka,你就會知道:它將所有數據都存儲在本地磁盤上。這一設計暗藏著一系列成本與挑戰,包括磁盤故障、擴展難題、突發流量應對,以及受限于本地或私有部署存儲容量等問題。
幾個月前,我偶然發現了一個名為 AutoMQ的開源項目。起初只是隨意研究,后來卻深入探索,徹底改變了我對流處理架構的認知。
因此,在本文中,我們希望分享兩方面內容:一是 Kafka 傳統存儲模型面臨的挑戰,二是以 AutoMQ為代表的現代解決方案如何通過云對象存儲(而非本地磁盤)另辟蹊徑解決這些問題。這一轉變在保留 Kafka 熟悉的 API 與生態系統的同時,讓 Kafka 具備更強的擴展性、更高的成本效益與更優的云適配性。
2不容忽視的問題:Kafka 為何停滯不前
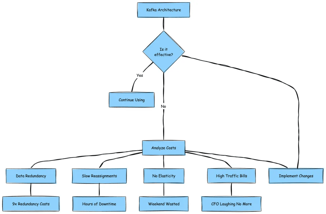
坦白說,Kafka 十分出色,它徹底改變了我們對數據流的認知。但每當我配置昂貴的 EBS 卷、看著分區重分配進程緩慢推進數小時,或是凌晨 3 點因某個 Broker 磁盤空間耗盡而被驚醒時,我總會忍不住思考:一定有更好的解決方案。
這些問題的根源何在?答案是 Kafka 的 shared-nothing 架構。每個 Broker 都像一個 “隱士”:獨自擁有數據,將其小心翼翼地存儲在本地磁盤上,拒絕與其他 Broker 共享。這種設計在 2011 年合情合理,當時我們使用私有部署服務器,本地磁盤是唯一的存儲選擇。但在如今的云時代,這就好比在所有人都使用谷歌云盤(Google Drive)的情況下,仍堅持使用文件柜存儲數據。
這種架構實際帶來了以下成本負擔:
-
9 倍的數據冗余(沒錯,你沒看錯 ——Kafka 3 倍副本 × EBS 3 倍副本)。
-
分區重分配進程極其緩慢,如同看著油漆變干。
-
完全缺乏彈性—— 嘗試對 Kafka 進行自動擴展,你會發現整個周末都要耗費在這上面。
-
跨可用區(AZ)流量費用高到讓首席財務官(CFO)頭疼。

3Kafka 的運維成本:Shared-Nothing 架構的代價
我想通過一個故事,直觀展現 Kafka 的成本問題。
假設你運營著一個小型電商網站,每小時僅攝入 1GB 數據,包括用戶點擊、訂單信息、庫存更新等,數據量并不算大。在過去,你只需將這些數據存儲在一臺服務器上即可。但如今是 2025 年,為確保高可用性,你選擇部署 Kafka。
而 Shared-Nothing架構在此刻開始讓你付出高昂代價。
Shared-Nothing 的真正含義
在 Kafka 的體系中,“Shared-Nothing” 意味著每個 Broker 都像一個 “多疑的隱士”,彼此之間不共享任何資源 —— 無論是存儲、數據,還是其他任何東西。每個 Broker 都擁有獨立的本地磁盤,自行管理數據,本質上把其他 Broker 當作 “恰好共事的陌生人”。
三重(甚至更嚴重的)打擊
接下來,讓我們看看成本問題有多棘手。